气候变暖加速青藏高原冰川退缩,冰川裸露区扩大并被微生物与植物定殖,逐步演替为草原和草甸。这一过程伴随着土壤理化与生物量变化,进而影响碳储存与矿化。冰川前缘为探究土壤发育和季节变化驱动土壤碳动态提供了理想平台,对完善全球碳循环模型和预测冰冻圈温室气体排放机制具有重要意义。
为揭示土壤发育和季节如何影响冰川前缘草甸不同土层中的碳循环过程,兰州大学泛第三极环境中心在青藏高原冰川前缘草甸采集了90份土壤样品,涉及不同土壤发育阶段和不同季节的9个土壤剖面(图1)。并原位测定了CO2通量,同时测定了细菌、真菌群落及总有机碳、总氮、pH、电导率、含水量、铵态氮和硝态氮指标,用以评估冰川前缘草甸碳排放过程对土壤发育和季节变化的响应机制。
研究发现,土壤发育增强了碳和氮的积累,同时降低了pH,并且对深层土壤的影响更大(图2)。这种深层营养物质的积累与pH值的降低相吻合,表明这种积累是植物根系分泌物和凋落物降解造成的。与土壤发育的影响相反,深层土壤中的碳、氮含量在冰川消融和非消融期之间是相似的;但在浅层土壤中,非消融期的碳、氮含量较高。这揭示了植物物候和温度对浅层土壤的综合影响。
微生物丰度随土壤深度的增加而显著下降(图3)。然而,土壤发育显著减缓了微生物丰度的垂直下降趋势,可能是由于土壤养分增加造成的垂直差异减少导致的。在发育更久的深层土壤中,Bacteroidota和Desulfobacterota的相对丰度显著上升(图4)——前者可分泌多种碳水化合物降解酶,在养分累积的深层土壤更易富集;后者不仅具备类似的碳代谢能力,还能在厌氧环境下进行硫酸盐还原,影响硫的形态与分布,并通过厌氧呼吸将有机碳转化为CO2。真菌方面,Ascomycota 在远离冰川、发育更久的土壤中丰度下降近48%,这与其作为初级演替“先锋真菌”的高资源利用和抗逆特性有关。
发育更久的土壤表现出更高的CO2通量(图1)。表明充足的有机碳、养分和生物量可提升微生物矿化作用,促进土壤呼吸。而季节变化对土壤呼吸的影响受控于土壤发育程度。在发育更久、有机碳含量更高的土壤中,非消融期的呼吸弱于消融期,可能受到温度的调控作用较强。而在发育时间短,有机碳含量低的土壤中,季节对CO2通量影响不显著。
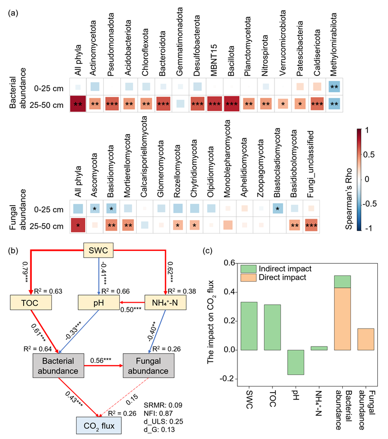
深层土壤对整体CO2通量的影响比浅层更大(图5)。我们对此提出了三种解释。首先,深层土壤(由土壤发育引起)的养分和微生物群落变化大于浅层土壤(由季节变化引起),因此深层土壤在确定CO2通量变化方面具有更大的潜力。其次,深层土壤显示出更高的微生物群落变化和有机碳含量,促进了有机碳的降解,微生物通过厌氧呼吸和发酵过程释放更多CO2。第三,某些与CO2呈负相关的可进行光合作用的微生物群落可能会减轻浅层土壤中的CO2排放。
我们的研究结果表明,土壤发育和季节显著改变了冰川前缘土壤理化性质,重组了微生物群落,进而驱动CO2通量变化。土壤深度对微生物群落结构以及微生物丰度和CO2通量之间的关系表现出强烈而复杂的影响。当探究不同发育程度的土壤时,深层土壤对CO2通量的影响比浅层土壤的影响更强。因此,只关注浅层土壤不足以充分解释CO2通量变化的机理。在气候变暖的背景下,未来的研究应侧重于了解冰川退缩、土壤深度和季节动态对草甸温室气体排放的长期影响,为全球气候变化的潜在反馈机制提供新的见解。
该成果以“Soil development and seasonal variation drive CO2 emission in the glacier forefield meadow”为题,发表于国际地球科学领域期刊《CATENA》。
原文连接:https://doi.org/10.1016/j.catena.2025.109710

图1 龙匣宰陇巴冰川前缘草甸采样区域图和CO2通量差异

图2 土壤发育和季节对土壤理化因子的影响在不同土层中具有差异

图3 细菌和真菌丰度的变化

图4 微生物相对丰度对土壤发育、季节和土壤深度的响应

图5 CO2通量变化的影响因子,以及深层土壤的驱动机制