兰州大学泛第三极环境中心生物地球化学循环团队在期刊Soil Ecology Letters上发表了题为“Metagenomic and metatranscriptomic characterization of syntrophic propionate- and butyrate-oxidizing bacterial communities in Qiangyong proglacial lake sediments on the Tibetan Plateau”的研究论文。该研究以青藏高原南部枪勇冰前湖沉积物为研究对象,结合了16S rRNA基因扩增子、宏基因组和宏转录组测序技术,系统揭示了参与丙酸和丁酸氧化的互营细菌的多样性、功能活性及其环境驱动机制。研究首次发现枪勇冰前湖沉积物中蕴藏着丰富且新颖的互营细菌类群,其群落结构受水文、水深及相关理化参数的显著影响,为进一步理解冰冻圈水生生态系统中碳循环与甲烷排放提供了重要理论依据。
甲烷(CH₄)是仅次于二氧化碳的第二大温室气体,对全球变暖的贡献率高达25%。近年来,冰前湖作为新兴的甲烷排放源备受关注。被誉为“亚洲水塔”的青藏高原拥有极地以外数量最多的冰川湖泊。这些湖泊在气候变暖背景下持续扩张,其甲烷排放通量范围可达4.4 ± 3.3至4082.5 ± 795.6 μmol m⁻² d⁻¹,对全球甲烷预算的潜在贡献不容忽视。冰前湖沉积物中的甲烷主要源自有机物的厌氧降解。在此过程中,丙酸和丁酸等中间产物的互营氧化是关键的限速步骤,该过程依赖互营细菌与产甲烷古菌的紧密协作,以克服热力学障碍。然而,目前对冰前湖沉积物,特别是青藏高原这类极端环境下的互营细菌群落,其多样性、功能活性及环境驱动机制仍知之甚少。
更重要的是,由于能量收益极低,互营细菌生长缓慢且对环境因子(如pH、温度、氨氮)的变化极为敏感。冰前湖生态系统受冰川融水输入影响,水文、理化条件及营养盐通量呈现强烈的时空异质性。尽管这些变化很可能深刻影响互营菌群的结构与功能,但关键驱动因子及其作用模式尚不明确。基于冰前湖寒冷、寡营养、强辐射的独特生境及其与冰川消融的紧密关联,我们假设:1)青藏高原冰前湖沉积物中蕴藏着新颖的互营细菌;2)冰川消融通过改变环境条件,显著影响参与丙酸和丁酸降解的互营菌群的组成与活性。为验证这些假设,本研究以青藏高原南部枪勇冰前湖为研究对象,综合运用16S rRNA基因扩增子、宏基因组和宏转录组多组学技术,系统揭示该环境中互营细菌的多样性、代谢活性及其关键环境驱动因子。
样品采集
研究团队于2023年1月(非消融期)和5月(消融初期)在青藏高原南部枪勇冰前湖完成采样,基于16S rRNA基因扩增子测序分析了全部54个表层沉积物样本的细菌群落,并进一步选取其中位于“入口-中部-出口”空间梯度的6个关键样本,同步开展了宏基因组与宏转录组测序。

图1 枪勇冰前湖采样点分布及互营细菌相对丰度
主要结果与讨论

图2 互营细菌群落的β多样性及其驱动因子
对沉积物理化性质的分析表明,枪勇冰前湖是一个寡营养、弱碱性的环境。位于湖泊出口的S1和S2位点在1月份表现出较高数值,导致总有机碳(TOC)、硝酸盐氮(NO₃⁻-N)、pH和电导率(EC)在1月的数值显著高于5月。这种由关键位点主导的环境异质性,深刻影响了微生物群落。
尽管互营细菌在整个细菌群落中占比极低(平均相对丰度 SPOB < 0.31%,SBOB < 1.1%),但其结构却呈现出显著的时空异质性。主坐标分析显示,拥有特殊理化性质的JanS1和JanS2位点,其群落结构也显著区别于其他所有位点,形成了独特且高丰度的集群。PERMANOVA统计分析进一步量化了环境因子的影响,表明电导率(EC)、pH、TOC、不同形态的氮及水温是驱动互营细菌群落变异的关键因子,共同解释了超过45%的群落结构差异。

图3 互营细菌、非互营细菌和整体细菌群落的网络性质比较
枪勇冰前湖沉积物中的有机质厌氧降解依赖于一条由不同功能菌群构成的“食物链”:初级发酵菌将大分子多聚物水解发酵,为互营细菌提供丙酸、丁酸等关键的中间产物;互营细菌则将这些脂肪酸转化为氢气、甲酸和乙酸,供产甲烷古菌最终生成甲烷。因此,互营细菌必然与其他功能菌群形成紧密的互利共生关系。为验证这一生态关联,研究构建了微生物共现网络。
结果显示:高达78.5%的互营细菌zOTUs都位于该网络中,这一比例显著高于非互营类群及总群落的平均水平,表明互营细菌更倾向于与其他物种建立广泛的关联。更重要的是,这些互营细菌并非随机分布,而是高度集中在个别模块(模块2和3)内。并且互营细菌的节点度、加权节点度、聚类系数等关键拓扑指标均显著更高。这些结果强有力地表明,尽管互营细菌在群落中数量稀少,但它们通过构建紧密的协作网络,在维系整个有机质厌氧降解食物链的稳定与功能方面,发挥着不可替代的核心枢纽作用。

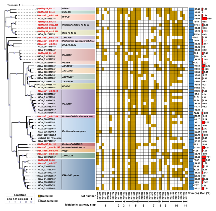
图4 基于宏基因组组装基因组(MAGs)的丙酸互营氧化功能分析

图5 基于MAGs的丁酸互营氧化功能分析
通过筛选关键酶基因,从枪勇冰前湖沉积物中鉴定出23个互营细菌基因组,包括19个丙酸氧化菌(SPOB)与4个丁酸氧化菌(SBOB)。通过与NCBI RefSeq数据库中参考基因组的系统发育比较,这些基因组被进一步划分为23个SPOB属和5个SBOB属。在SPOB中,仅2个属属于典型互营类群(分别隶属于Syntrophales和Syntrophorhabdales),其余21个属均为非典型的新谱系,广泛分布于Acidobacteriota、Chloroflexota、Desulfobacterota等6个门类。在SBOB中,仅1个属为典型互营类群(隶属于Syntrophales),其余4个属为非典型的新谱系,分布于Bacillota、Spirochaetota等4个门类。这些新谱系的发现拓展了已知的互营细菌多样性,并揭示了其在驱动枪勇冰前湖沉积物有机质厌氧降解产甲烷过程中发挥了关键作用。

图6 枪勇冰前湖互营丙酸和丁酸氧化细菌代表性MAGs编码的氢酶和甲酸脱氢酶
研究发现,枪勇冰前湖的新型互营细菌其基因组编码了多样的氢酶与甲酸脱氢酶。在SPOB中,[NiFe]-氢酶分布广泛(18/22个属),而[FeFe]-氢酶仅存在于9个特定谱系中。在SBOB中,[FeFe]-氢酶的分布同样受限,仅发现于Clostridium与JAEUJG01;而[NiFe]-氢酶则存在于Clostridium、JACQYG01和JAKAGC01中。同时,绝大多数SPOB(除JAUWNT01和Rectinemataceae外)和SBOB(除JAEUJG01外)的基因组均编码了甲酸脱氢酶(Fdh)。这些复杂的酶系统为互营细菌克服能量极限提供了关键的分子基础,使其能够与产甲烷古菌建立高效的种间电子传递,从而驱动产甲烷过程。

图7 枪勇冰前湖沉积物中互营细菌的相对丰度和转录活性
宏基因组结果表明,共有10个SPOB和2个SBOB的基因组显示高丰度(TPM > 2000)。尤其值得注意的是,其中SPOB新谱系的相对丰度显著高于已知类群。进一步分析发现,互营细菌的丰度与活性呈现显著的时空变异,其中9个高丰度基因组在JanS1位点(湖泊出口)表现出高转录活性(TPM > 2000)。尤为关键的是,丙酸氧化(甲基丙二酰辅酶A途径)与丁酸氧化(β-氧化途径)的关键酶基因均检测到高强度的转录信号,为这些新型互营细菌在原位环境中活跃催化短链脂肪酸氧化提供了最直接的分子证据。这些发现共同证实,上述基因组在枪勇冰前湖沉积物中具有驱动互营丁酸与丙酸氧化的强大代谢潜能。
结论

结果表明,青藏高原枪勇冰前湖沉积物中含有多种新型互营丙酸和丁酸氧化细菌。其群落结构呈现出显著的空间异质性,这主要源于湖泊水文及水深对沉积物总有机碳(TOC)含量、氮可用性的调控,以及由微生物活动驱动的pH与电导率(EC)变化。共现网络分析表明,这些互营细菌在厌氧有机质降解食物网中与其他微生物形成了紧密的联系。基因组证据进一步揭示,甲酸很可能在互营细菌与产甲烷古菌的种间电子传递中发挥重要作用。这些特性共同使得互营细菌能够高效驱动有机质厌氧降解与产甲烷过程,进而在非消融期对冰前湖的碳循环与甲烷排放发挥着关键调控作用。
原文连接:https://journal.hep.com.cn/sel/EN/10.1007/s42832-025-0371-6